【勒傲成品】烘乾機電源器印刷電路板設計實作-EE13 PCB Layout成品
【勒傲成品】烘乾機控制器印刷電路板設計實作-MPC82E52AE PCB Layout成品
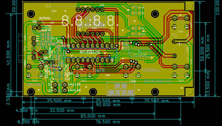
【勒傲成品】倒數計時開關印刷電路板設計實作-MPC82E52AE PCB Layout成品
【勒傲耗匙】印刷電路板設計-優惠與聊天園地
【勒傲耗匙】小尺寸雙面印刷電路板設計PCB Layout Design服務
【勒傲耗匙】中尺寸雙面印刷電路板設計PCB Layout Design服務
【勒傲耗匙】大尺寸雙面印刷電路板設計PCB Layout Design服務
【勒傲成品】緊急照明燈印刷電路板設計實作-PCB Layout成品
【勒傲成品】LCD1602時鐘印刷電路板設計實作-MPC82E52AE PCB Layout成品
【勒傲耗匙】雙面印刷電路板設計PCB Layout Design服務